
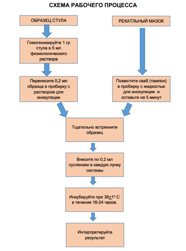
COPRO SYSTEM - это 24-луночная система, содержащая 12 х 2 лиофилизированных биохимических субстратов для прямой микробной идентификации патогенных микроорганизмов из образцов фекалий, таких как: Salmonella spp., Proteus spp., Pseudomonas spp., Yersinia spp., Shigella spp., Campylobacter jejunii, Escherichia coli, E.coli O157, KES Group (Klebsiella, Enterobacter, Serratia), Candida spp..
Каждая система позволяет выполнить 2 теста и инокулируется непосредственно суспензией образца, после чего инкубируется при 36 ± 1 ° С в течение 18-24 часов. Тесты на обнаружение и идентификацию микроорганизмов интерпретируются путем оценки изменения цвета различных лунок и подтверждаются иммуносерологическими тестами и микроскопическим наблюдением.

Первыми получайте новости и информацию о событиях